HX4057T可以适合USB电源和适配器电源工作。
由于采用了内部PMOSFET架构,加上防倒充电路,所以不需要外部检测电阻和隔离二极管。热反馈可对充电电流进行调节,以便在大功率操作或高环境温度条件下对芯片温度加以限制。充电电压固定于4.2V,而充电电流可通过一个电阻进行外部设置。当充电电流在达到最终浮充电压之后降至设定值1/10时,HX4057T将自动终止充电循环。
当输入电压(交流适配器或USB电源)被拿掉时,HX4057T自动进入一个低电流状态,将电池漏电流降至2μA以下。也可将HX4057T置于停机模式,从而将供电电流降至55μA。HX4057T的其它特点包括充电电流监控器、欠压闭锁、自动再充电和两个用于指示充电结束和输入电压接入的状态引脚。
HX4057T采用绿色环保的SOT23-6封装以及最少3个外围器件可有效减小电路PCB布板空间。HX4057T可工作于-40°C to +85°C。
1、特性
- 高达600mA的可编程充电电流
- 无需MOSFET、检测电阻或隔离二极管
- 恒定电流/恒定电压操作,并具有可在无过热危险的情况下实现充电速率最大化的热调节功能
- 直接从USB端口给单节锂离子电池充电
- 精度达到1%的2V预设充电终止电压
- 用于电池电量检测的充电电流监控器输出
- 自动再充电
- 电池防反接
- 充电状态输出引脚
- C/10充电终止
- 停机模式下的供电电流为55μA
- 9V涓流充电
- 软启动限制浪涌电流
- SOT23-6封装
2、应用范围
- 移动电话,PDAs,MP3播放器
- USB数据卡
- TWS耳机充电仓
- 电池充电电路
- 其它手持设备
3、绝对最大额定范围和封装热特性
| 描述 | 范围 | 单位 | |
| VCC电压引脚 | -0.3 ~ 10.0 | V | |
| BAT电压引脚 | -4.2 ~ 10.0 | V | |
| 其它引脚 | -0.3 ~ 5.0 | V | |
| 存储温度范围 | -65 ~ +150 | ℃ | |
| 结温 | 150 | ℃ | |
| 焊接温度(10s) | 260 | ℃ | |
| ESD | HBM | 4000 | V |
| CDM | 1000 | V | |
| 封装热阻 ( θJA ) | SOT23-6 | 250 | ℃/W |
| 功耗, PD@TA=25℃ | SOT23-6 | 0.3 | W |
| 工作结温(TJ) | -40 ~ 125 | ℃ | |
| 工作环境温度(TA) | -40 ~ 85 | ℃ | |
| 电源电压( VCC ) | +4.0 ~ +6 | V | |
| 充电连续输出电流(SOT23-6) | 0.5 | A | |
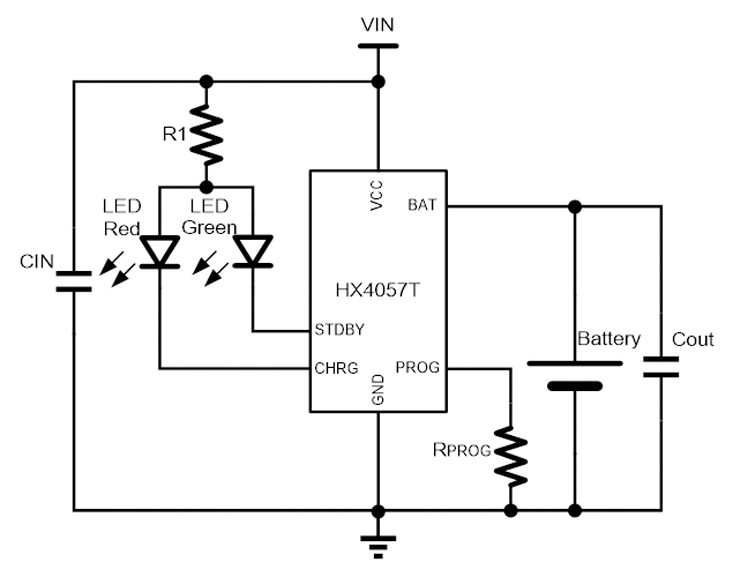
4、典型应用
5、封装信息(顶视图)+ 引脚信息
| 引脚 | 名称 | 引脚功能描述 | |
| 1 | CHRG | 开漏输出的充电状态指示端 | |
| 2 | GND | 地 | |
| 3 | BAT | 充电电流输出引脚 | |
| 4 | VCC | 电源输入引脚 | |
| 5 | STDBY | 开漏输出的充电完成指示端 | |
| 6 | PROG | 恒流充电电流设置和充电电流监测端 |













