HX4056D采用了内部PMOSFET架构,加上防倒充电路,所以不需要外部检测电阻和隔离二极管。热反馈可对充电电流进行自动调节,以便在大功率操作或高环境温度条件下对芯片温度加以限制。充满电压固定于4.2V。充电电流通过PROG脚外置电阻调节,最高可达1.2A。
当输入电压被拿掉时,HX4056D自动进入一个低电流状态,电池漏电流在2μA以下。HX4056D的其它特点包括充电电流监控器、欠压闭锁、自动再充电和两个用于指示充电结束和输入电压接入的状态引脚。
HX4056D采用绿色环保的ESOP8封装以及最少6个外围器件可有效减小电路PCB布板空间,并可以工作于-40°C to +85°C。
1、特性
- 精度达到1%的2V预设充电终止电压
- 具有BAT-VCC防倒灌功能
- 充电时具有电池防反接功能
- 待机电流<2μA
- 停机模式下功耗55μA
- 支持0V电池充电
- 最大2A线性充电电流
- 涓流/恒流/恒压三段式充电
- 充电电流外部可调
- 充电电流智能热调节
- 软启动限制浪涌电流
- 自动再充电
- 充电状态指示
- ESOP8绿色封装
2、应用范围
- 移动电话,PDAs,MP3播放器
- USB数据卡
- TWS耳机充电仓
- 电池充电电路
- 其它手持设备
3、绝对最大额定范围和封装热特性
| 描述 | 范围 | 单位 | |
| VCC引脚电压 | -0.3 ~ 6.5 | V | |
| BAT引脚电压 | -0.3 ~ 5.5 | V | |
| CHRG与STDBY引脚电压 | -0.3 ~ 6.0 | V | |
| PROG引脚电压 | -0.3 ~ 5.5 | V | |
| 其它引脚 | -0.3 ~ 5.5 | V | |
| 存储温度范围 | -65 ~ +150 | ℃ | |
| 结温 | 150 | ℃ | |
| 焊接温度(10s) | 260 | ℃ | |
| ESD | HBM | 4000 | V |
| CDM | 1000 | V | |
| 封装热阻 ( θJA ) | ESOP8 | 50 | ℃/W |
| 功耗, PD@TA=25℃ | ESOP8 | 2.1 | W |
| 工作结温(TJ) | -40 ~ 125 | ℃ | |
| 工作环境温度(TA) | -40 ~ 85 | ℃ | |
| 电源电压( VCC ) | +4.0 ~ +6 | V | |
| 充电连续输出电流(ESOP8) | 1 | A | |
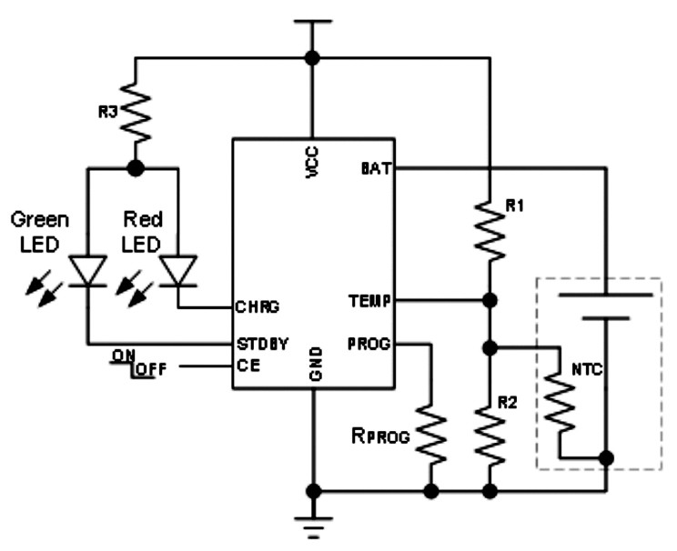
4、典型应用
5、封装信息(顶视图)+ 引脚信息
| 引脚 | 名称 | 引脚功能描述 | |
| 1 | TEMP | 充电电池温度检测端。 | |
| 2 | PROG | 充电电流调整端,外置电阻到GND,调节充电电流大小。 | |
| 3 | GND | 芯片地。 | |
| 4 | VCC | 电源输入端。 | |
| 5 | BAT | 电池输入端 | |
| 6 | STDBY | 开漏输出的充电完成指示端。 | |
| 7 | CHRG | 开漏输出的充电状态指示端。 | |
| 8 | CE | 使能输入端,高电平使能。 | |
| Exposed Thermal PAD | GND | 地 |













